国产GPU技术稳步推进 摩尔线程科创板上市申请获受理

图片来源于网络,如有侵权,请联系删除
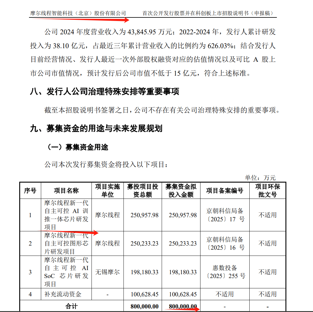
6月30日,摩尔线程智能科技(北京)股份有限公司(以下简称“摩尔线程”)首次公开发行股票并在科创板上市申请已正式获得受理。作为国内实现全功能GPU自主研发的科技企业,摩尔线程此次拟募集资金80亿元,将重点投向新一代AI训推一体芯片、图形芯片及AI SoC芯片的研发,有望为国产算力基础设施建设注入强劲动能。
国产全功能GPU技术突破

图片来源于网络,如有侵权,请联系删除
摩尔线程的核心竞争力在于其自主研发的“全功能GPU”。自2020年成立以来,公司基于自主MUSA架构,实现了单芯片架构同时支持AI计算加速、图形渲染、物理仿真、超高清视频编解码的技术突破,并覆盖FP8、FP16和 FP64等全计算精度,以满足AI、数字孪生、科学计算等高性能计算领域的多元化加速需求。
在AI智算领域,摩尔线程建立了涵盖AI训练智算卡、AI推理卡、AI超节点服务器及夸娥(KUAE)智算集群在内的全栈AI智算产品线。
在3D图形计算领域,摩尔线程自研并在国内发布支持DirectX 12的图形加速引擎,有效支持DirectX 11/12、OpenGL、OpenGL ES和Vulkan等主流图形API,其消费级图形显卡MTT S80的单精度浮点算力已接近英伟达RTX 3060。
截至目前,摩尔线程已成功量产五颗芯片,推出四代GPU架构和智能SoC产品,形成了覆盖AI智算、高性能计算、图形渲染、计算虚拟化、智能媒体和面向个人娱乐与生产力工具等应用领域的多元计算加速产品矩阵,产品线涵盖企业级智能计算、数据中心、边缘及消费级终端市场。
公司的快速发展与高强度技术投入,在财务与专利成果上得到有力印证。招股书显示,摩尔线程2022-2024年营业收入从0.46亿元增长至4.38亿元,三年复合增长率达208.44%,同期研发投入累计超38亿元,研发费用率维持在300%以上的高位。持续的高研发投入构筑了坚实的技术壁垒——公司自成立以来累计申请专利千余项,获得授权四百余项。
国产自主化浪潮下的算力突围
当前,摩尔线程在产品部分性能指标上已接近国际先进水平,在AI智算集群、高性能图形工作站及消费电子等领域已建立一定的市场地位,并围绕技术积累和生态建设等方面持续投入。
与此同时,得益于国家"十四五"规划和“东数西算”战略的深入推进,以及AI大模型、具身智能等新兴领域催生的广阔市场需求,国产自主化浪潮与AI算力爆发正为国产GPU创造前所未有的市场空间。根据弗若斯特沙利文预测,到2029年,中国的AI芯片市场规模将从2024年的1425.37亿元激增至1.34万亿元,2025年至2029年期间年均复合增长率为53.7%。
摩尔线程凭借其全功能GPU产品的技术通用性和对主流生态的兼容性,通过技术创新与市场化推广,满足关键基础行业、科研机构和高校的需求,助力国内GPU技术自主可控和产业发展,服务云计算数据中心、智算中心、能源、制造等多个关键行业。
【责任编辑:周靖杰】目录 返回
首页
